عبد الغني
🏠
الرئيسية
📰
المقالات
🚀
المشاريع
🔍
🌐 EN
🌙
🌸
🌅
🌊
☁️
👑
الرئيسية
/
المقالات
/
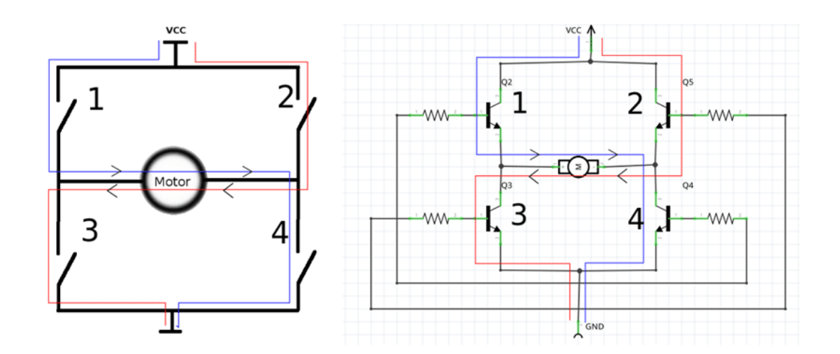
روبوت ذكي متعدد الوظائف بـ Arduino
📅 2026-03-28
⏱️ 10 دقائق
#روبوتات
#أردوينو
#Arduino Mega
#HC-SR04
#L298N
#تجنب عوائق
#حسّاسات
#أتمتة
#ذكاء اصطناعي
روبوت ذكي متعدد الوظائف بـ Arduino
العربية
English
📷 معرض صور المشروع
✕