عبد الغني
🏠
الرئيسية
📰
المقالات
🚀
المشاريع
🔍
🌐 EN
🌙
🌸
🌅
🌊
☁️
👑
الرئيسية
/
المقالات
/
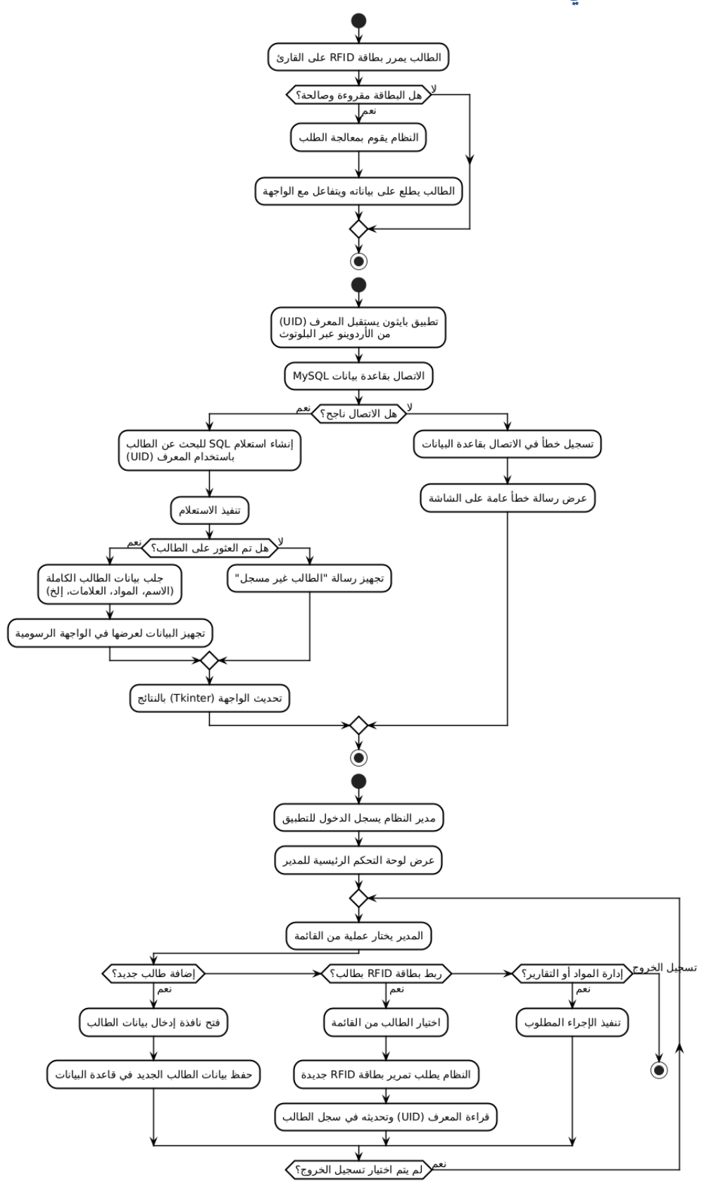
محاكاة وتصميم هوائيات لإدارة تسجيل الطال
📅 2026-03-28
⏱️ 10 دقائق
#إدارة
#طاقة
#أتمتة
#أردوينو
#تعرف على الكلام
#RFID
محاكاة وتصميم هوائيات لإدارة تسجيل الطالب إلكترونياً
العربية
English
📷 معرض صور المشروع
✕